
bat365在线中国官网登录入口官方微信

bat365在线中国官网登录入口官方微博
招生电话:0523-86664242、80769090
联系电话:0523-80769096
传真:0523-86669508
邮编:225300
邮箱:tzxy@tzu.edu.cn
地址:江苏省泰州市济川东路93号
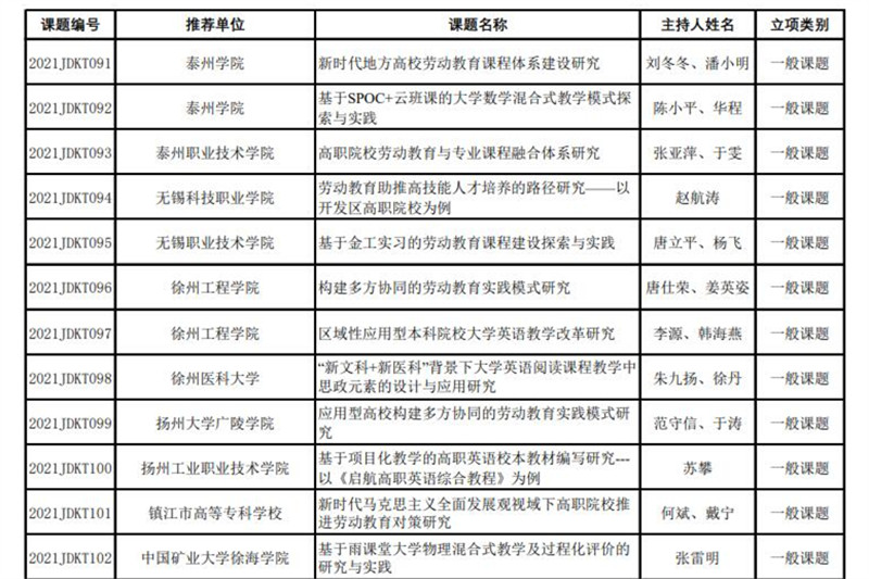
近日,江苏省高等教育学会发布《关于公布2021年江苏省高校“大学生劳动教育”“基础课课程群”专项课题评选结果的通知》(苏高教会〔2021〕34号),bat365刘冬冬、潘小明老师主持的“新时代地方高校劳动教育课程体系建设研究”以及陈小平、华程老师主持的“基于SPOC+云班课的大学数学混合式教学模式探索与实践”两项课题获批2021年省高校“大学生劳动教育”“基础课课程群”专项课题。
专项课题旨在推动高校大学生劳动教育理论和实践创新,深化高校基础课课程群建设,推进高等教育质量内涵建设,充分发挥其引领示范作用。(教务处)


bat365在线中国官网登录入口官方微信

bat365在线中国官网登录入口官方微博
招生电话:0523-86664242、80769090
联系电话:0523-80769096
传真:0523-86669508
邮编:225300
邮箱:tzxy@tzu.edu.cn
地址:江苏省泰州市济川东路93号