
bat365在线中国官网登录入口官方微信

bat365在线中国官网登录入口官方微博
招生电话:0523-86664242、80769090
联系电话:0523-80769096
传真:0523-86669508
邮编:225300
邮箱:tzxy@tzu.edu.cn
地址:江苏省泰州市济川东路93号
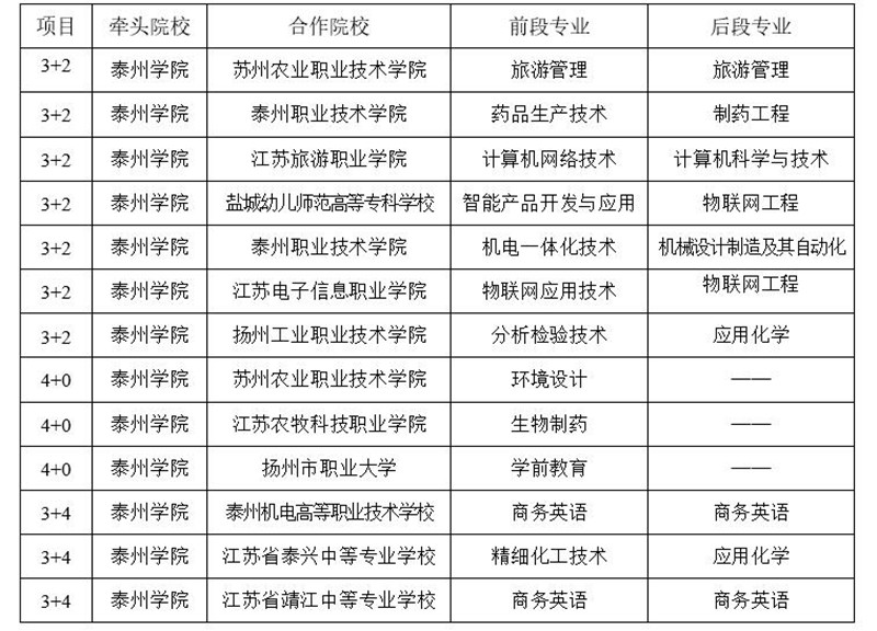
近日,江苏省教育厅发布了《关于公布2022年现代职业教育体系贯通培养项目的通知》(苏教职函〔2022〕17号),bat365牵头申报的2022年现代职业教育体系贯通培养项目有13项获批。其中,高等职业教育与应用本科教育“3+2”分段培养项目7个、“4+0”项目3个,中等职业教育与应用本科教育“3+4”分段培养项目3个。
加快推进现代职业教育体系建设是新时代党中央、国务院对职业教育发展的顶层设计与总体要求。现代职业教育体系贯通培养项目有利于搭建人才成长立交桥,是长学制培养高层次应用型人才和高素质技术技能人才的有益探索。(教务处)


bat365在线中国官网登录入口官方微信

bat365在线中国官网登录入口官方微博
招生电话:0523-86664242、80769090
联系电话:0523-80769096
传真:0523-86669508
邮编:225300
邮箱:tzxy@tzu.edu.cn
地址:江苏省泰州市济川东路93号